Оглавление
- Форм-фактор
- Технические характеристики
- Основная функциональность: чипсет, процессор, память
- Периферийная функциональность: PCIe, SATA, разные «прибамбасы»
- Периферийная функциональность: USB-порты, сетевые интерфейсы, ввод-вывод
- Аудиоподсистема
- Питание, охлаждение
- Подсветка
- Программное обеспечение под Windows
- Настройки BIOS
- Работоспособность (и разгон)
- Выводы
Снова хочу напомнить, что задача этого раздела — показать, как устроена та или иная материнская плата, на что способна ее система питания, с каким комплектом физических «штучек», а также программных средств она попадает к потребителю. А о том, что собой представляют новые процессоры Ryzen 7xxx вы сможете прочитать в материале нашего автора Алексея.
Мы знаем, что у Gigabyte кроме собственного бренда есть суббренд Aorus, в который компания относит все самые навороченные и флагманские продукты. Вот наша сегодняшняя плата относится к этой серии — Gigabyte X670 Aorus Elite AX, базируемая на AMD X670 (чем X670 отличается от X670E — я напомню ниже). Это, так скажем, самая младшая модель из Aorus на данном чипсете, не имеющая особых наворотов, но при этом имеющая ряд особенностей из флагманского ряда.
Поехали.
Gigabyte X670 Aorus Elite AX поставляется в стандартной обычных размеров коробке из жесткого картона с фирменным орлиным дизайном серии. Комплект размещен под платой в отдельных отсеках.
Комплект поставки очень скромен, по сути для продукта топовой серии — минимален. Кроме традиционных элементов типа руководства пользователя и кабелей SATA, имеются антенна встроенного Wi-Fi/BT-модуля, винтики для М.2 слотов, фирменный G-connector для передней панели), бонусные наклейки.
ПО не поставляется, так что придется его скачивать с сайта производителя.
«Заглушка» на заднюю панель с разъемами уже смонтирована на самой плате.
Форм-фактор
Форм-фактор ATX имеет размеры до 305×244 мм, а E-ATX — до 305×330 мм. Материнская плата Gigabyte X670 Aorus Elite AX имеет размеры 305×244 мм, поэтому выполнена в форм-факторе ATX, и на ней имеются 9 монтажных отверстий для установки в корпус.
На оборотной стороне мало чего есть, лишь некоторая мелкая логика. Текстолит обработан хорошо: во всех точках пайки не только острые концы срезаны, но и все неплохо отшлифовано.
Технические характеристики
Традиционная таблица с перечнем функциональных особенностей.
| Поддерживаемые процессоры | AMD Ryzen 7000 |
|---|---|
| Процессорный разъем | AM5 |
| Чипсет | AMD X670 |
| Память | 4 × DDR5, до 128 ГБ, до DDR5-6666 (XMP/Expo), два канала |
| Аудиоподсистема | 1 × Realtek ALC897 (7.1) |
| Сетевые контроллеры | 1 × Realtek RTL8125BG Ethernet 2,5 Гбит/с 1 × AMD (MediaTek) Dual Band Wireless RZ616 (MT7922A22M) (Wi-Fi 802.11a/b/g/n/ac/ax (2,4/5/6 ГГц) + Bluetooth 5.2) |
| Слоты расширения | 1 × PCI Express 4.0 x16 (4.0! – это не X670E!) 1 × PCI Express 4.0 x16 (режим x4) 1 × PCI Express 3.0 x16 (режим x2) |
| Разъемы для накопителей | 4 × SATA 6 Гбит/с (X670) 1 × M.2 (CPU, PCIe 5.0 x4 для устройств формата 2280/22110) 1 × M.2 (CPU, PCIe 4.0 x4 для устройств формата 2280/22110) 2 × M.2 (X670, PCIe 4.0 x4 для устройств формата 2280/22110) |
| USB-порты | 4 × USB 2.0: 4 порта Type-A (черные)(Genesys Logic GL850G) 4 × USB 2.0: 2 внутренних разъема на 4 порта (X670) 4 × USB 3.2 Gen1: 2 внутренних разъема на 4 порта (X670) 6 × USB 3.2 Gen1: 6 портов Type-A (синие) (X670+CPU) 1 × USB 3.2 Gen2x2: 1 внутренний разъем Type-C (X670) 1 × USB 3.2 Gen2x2: 1 порт Type-C (X670) 2 × USB 3.2 Gen2: 2 порта Type-A (красные) (CPU) |
| Разъемы на задней панели | 1 × USB 3.2 Gen2 (Type-C) 1 × USB 3.2 Gen2x2 (Type-C) 2 × USB 3.2 Gen2 (Type-A) 6 × USB 3.2 Gen1 (Type-A) 4 × USB 2.0 (Type-A) 1 × RJ-45 3 аудиоразъема типа миниджек 1 × HDMI 2 антенных разъема кнопка перепрошивки BIOS — Q-Flash Plus |
| Прочие внутренние элементы | 24-контактный разъем питания ATX 2 8-контактный разъем питания EPS12V 1 слот M.2 (E-key), занят адаптером беспроводных сетей 1 разъем для подключения порта USB 3.2 Gen2x2 Type-C 2 разъема для подключения 4 портов USB 3.2 Gen1 2 разъема для подключения 4 портов USB 2.0 5 разъемов для подключения 4-контактных вентиляторов и помп ЖСО 2 разъема для подключения неадресуемой RGB-ленты 2 разъема для подключения адресуемой ARGB-ленты 1 разъем аудио для передней панели корпуса 1 разъем для сброса CMOS 1 разъем TPM для систем безопасности 1 разъем для подключения карт Thunderbolt 1 разъем для подключения управления с передней панели корпуса 1 кнопка включения питания Power 1 кнопка перезагрузки Reset |
| Форм-фактор | ATX (305×244 мм) |
| Розничные предложения |
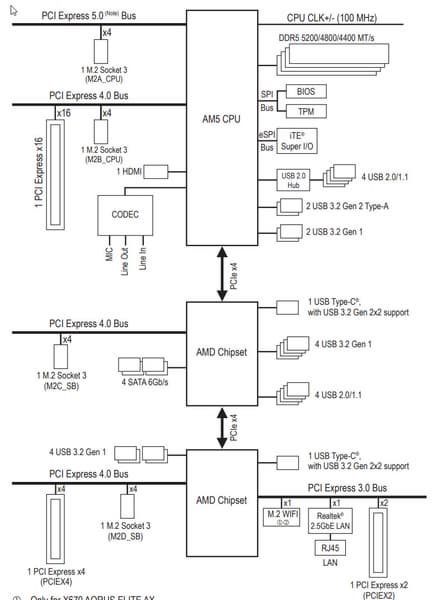
Основная функциональность: чипсет, процессор, память
Схема работы связки чипсет+процессор.
Процессоры Ryzen 7000 поддерживают 3 порта USB 3,2 Gen2 Type-C, 1 порт USB 3,2 Gen2 Type-A, 1 порт USB 2.0, 28 линий ввода-вывода (включая PCI-E 5.0), но 4 линии из них идут на взаимодействие с X670/X670E, еще 16 линий — это PCI-E 5.0 слоты для видеокарт. Осталось 8 линий PCIe 5.0: 4 линии — это слот M.2, остальные 4 могут конфигурироваться производителями материнских плат на выбор.
В свою очередь чипсет X670/X670E поддерживает до: 8 портов USB 3.2 Gen2, 2 портов USB 3.2 Gen2x2, 12 портов USB 2.0, 24 линии ввода-вывода, из которых опять же 4 нужны для связи внутри микросхем чипсета (см. ниже). Остальные 20 линий распределяются как 12 PCIe 4.0 + 8 PCIe 3.0 (включая до 8 портов SATA).
Таким образом в сумме от тандема X670/X670E+Ryzen 7000 мы получаем:
- 16 PCI-E 5.0 линий для видеокарт (от процессора);
- 2 порта USB 3.2 Gen2x2 (от чипсета);
- 12 портов USB 3.2 Gen2 (4 от процессора, 8 от чипсета);
- 13 портов USB 2.0 (1 от процессора, 12 от чипсета);
- 8 портов SATA 6Гбит/с (от чипсета)
- 8 линий PCIe 5.0 (от процессора), 4 из которых — на слот М.2, 4 — могут образовывать разные варианты комбинаций портов и слотов (в зависимости от производителя материнских плат);
- 12 линий PCI-E 4.0 ( от чипсета), которые могут образовывать разные варианты комбинаций портов и слотов (в зависимости от производителя материнских плат);
- 8 линий PCI-E 3.0 ( от чипсета), которые могут образовывать разные варианты комбинаций портов и слотов (в зависимости от производителя материнских плат).
Итого: 25 портов USB, 28 свободных PCI-E линий (включая до 8 портов SATA).


Здесь надо сказать два основных момента:
- Отличия между чипсетами X670 и X670E
- Почему чипсет состоит из двух микросхем.
Чипсеты AMD X670 и X670E полностью равнозначны по функциональности (набору портов и линий), но слот PCIe x16 (для видеокарт), получаемый данные от процессора в случае X670E получает версию PCIe 5.0, а в случае X670 — 4.0. Отсутствие версии 5.0 у слота для видеокарт помогает снизить стоимость материнских плат в случае с X670, ибо разработчики смогут экономить на усилителях (редрайверах) сигнала PCIe 5.0, которые пока весьма недешевы, а также матплаты с X670 не имеют крайне жестких требований к разводке печатной платы, чтобы избежать искажений сигналов.
Чипсет X670/X670E получил сильно больше как портов, так и линий PCIe, нежели предшественник, и чтобы не получить одну очень горячую микросхему, памятуя проблему чипсета X570, которому на начальных порах требовался весьма шумный вентилятор, AMD разделила функциональность на две микросхемы по принципу: «восходящее» и «нисходящее» соединения. «Восходящий» чип подключен к процессору через PCIe 4.0 x4, а «нисходящий» к «восходящему» через другое соединение PCIe 4.0 x4. Обе микросхемы произведены силами ASMedia.
Новое поколение Ryzen 7xxx поддерживает как традиционные уже модули памяти DDR5 c Intel XMP (Extreme Memory Profile) (которые через Direct Over Clock Profile (DOCP) подгоняются под характеристики, заложенные в XMP), так и модули с проприетарным от AMD профилем Expo.
Детально об этом всем — в материале по самому процессору Ryzen 9 7950X и архитектуре Zen4, здесь лишь я замечу, что пока у нас в лаборатории таких модулей памяти нет (использовали память на 6000 МГц по XMP с CL32).
Gigabyte X670 Aorus Elite AX поддерживает процессоры AMD поколения 7000, выполненные под разъем (сокет) AM5.
Для установки модулей памяти на плате имеется четыре DIMM-слота (для работы памяти в Dual Channel в случае использования всего 2 модулей их следует устанавливать в А2 и B2). Плата поддерживает небуферизованную память DDR5, а максимальный объем памяти составляет 128 ГБ. Поддерживаются профили XMP и Expo.
Слоты DIMM не имеют металлической окантовки, которая препятствует деформации слотов и печатной платы при установке модулей памяти и защищает от электромагнитных помех.
Периферийная функциональность: PCIe, SATA, разные «прибамбасы»
Выше мы изучили потенциальные возможности тандема X670+Ryzen, а теперь посмотрим, что из этого и как реализовано в данной материнской плате.

Итак, кроме USB-портов, к которым мы подойдем позже, чипсет X670 обладает 20 PCIe линиями (плюс 4 линии на аплинк с процессором). Считаем, сколько линий уходит на поддержку (связь) с тем или иным элементом:
- Слот PCIe x16_2 (4 линии PCIe 4.0);
- Слот PCIe x16_3 (2 линии PCIe 3.0);
- SATA 0,1,2,3 (4 линии PCIe 3.0);
- Слот M.2 (M2C_SB) (4 линии PCIe 4.0);
- Слот M.2 (M2D_SB) (4 линии PCIe 4.0);
- Realtek RTL8125BG (Ethernet 2,5Gb/s) (1 линия PCIe 3.0);
- AMD WiFi 6E RZ616 (Mediatek MT7922A22M) (Wireless) (1 линия PCIe 3.0)
20 линий PCIe (12 версии 4.0 и 8 версии 3.0) оказались занятыми, включая 4 порта SATA.
Теперь посмотрим выше на то, как работают процессоры в данной конфигурации. У всех Ryzen 7xxx — 24 линии PCIe (плюс 4 линии на даунлинк с чипсетом). Смотрим распределение:
- Порт M.2 (M2A_CPU) (4 линии PCIe 5.0);
- Порт M.2 (M2B_CPU) (4 линии PCIe 4.0);
- Слот PCIe x16_1 (16 линий PCIe 4.0);
В процессорах Ryzen встроен контроллер High Definition Audio (HDA), связь с аудиокодеком идет путем эмуляции PCI шины. А также контроллер USB 2.0 Genesys Logic GL850G использует линию USB 2.0 от CPU (детали ниже в разделе USB портов).
Выше приведена полная схема распределения ресурсов по слотам PCIe. Всего на плате есть 3 слота PCIe: один PCIe x16 PCIe 4.0, получающий данные от процессора, и два «длинных» слота, получающие данные от X670, но работающие по схеме x4 и x2.
«Процессорный» слот PCIe x16 имеет металлическое армирование из нержавеющей стали, которое увеличивает их надежность (что может быть важным в случае довольно частой смены видеокарт, но что более важно: такой слот легче выдержит нагрузку на изгиб в случае установки очень тяжелой видеокарты топового уровня. Кроме того, такая защита предохраняет слоты от электромагнитных помех.
Для удобного извлечения видеокарт из слота у защелки на слоте PCIe x16 имеется длинный «хвост», отходящий в сторону.
Матплата позволяет смонтировать СО любого размера.
Учитывая, что X670 не поддерживает версию PCIe 5.0 для слота/слотов PCIe x16, а также снижена версия PCIe до 4.0 на одном из слотов М.2, нет ни внешнего тактового генератора, ни усилителей сигнала PCIe 5.0.
На очереди — накопители.
Всего у платы 4 разъема Serial ATA 6 Гбит/с + 4 слота для накопителей в форм-факторе M.2. Все порты SATA реализованы через чипсет X670 и поддерживают создание RAID.
Порты SATA не делят ресурсы ни с какой иной периферией.
Материнская плата имеет 4 гнезда форм-фактора М.2.
Все М.2 поддерживают размеры модулей 2280/22110 и работают с модулями только с PCIe интерфейсом.
Все M.2 слоты имеют радиаторы. Верхний M2A_CPU обладает отдельным радиатором, когда как остальные M.2 имеют общий радиатор.
Первые два М.2 слота получают данные от CPU, остальные — от X670.
Как видим, перераспределений линий PCIe между слотами и портами у этой материнки нет, поэтому и мультиплексоров нет.
Периферийная функциональность: USB-порты, сетевые интерфейсы, ввод-вывод
На очереди USB-порты. И начнем с задней панели, куда выведены большинство из них.
Повторим: чипсет X670 способен реализовать максимально: 8 портов USB 3.2 Gen2/1, 2 USB 3.2 Gen2x2, 12 портов USB 2.0. Процессор Ryzen 7000 способен реализовать до 4 портов USB 3.2 Gen2 и 1 USB 2.0.
Также мы помним и про 20 линий PCIe от чипсета, которые идут на поддержку накопителей, сетевых и иных контроллеров (я выше уже показал на что и как расходуются все 20 линий).
И что мы имеем? Всего на материнской плате — 22 порта USB:
- 2 порта USB 3.2 Gen2x2: реализованы через X670 и представлены: внутренним портом Type-C для подключения к соответствующему разъему на передней панели корпуса и портом Type-C на задней панели;
- 2 порта USB 3.2 Gen2: все реализованы через процессор и представлены на задней панели двумя портами Type-A (красные);
- 10 портов USB 3.2 Gen1: 2 реализованы через процессор и представлены на задней панели двумя портами Type-A (синие); 8 реализованы через X670 и 4 представлены двумя внутренними разъемами на материнской плате (каждый на 2 порта); еще 4 представлены на задней панели 4 портами Type-A (синие);
- 8 портов USB 2.0/1.1: 4 реализованы через X670 и представлены двумя внутренними разъемами (каждый на 2 порта); еще 4 реализованы через контроллер Genesys Logic GL850G (на него потрачена 1 линия USB 2.0 от CPU) и представлены 4 портами Type-A на задней панели (черные).
Итак, через чипсет X670 реализовано 2 USB 3.2 Gen2x2, 8 USB 3.2 Gen1 и 5 USB 2.0 портов (помним, что беспроводной контроллер требует одну линию USB 2.0).
Плюс 20 линий PCIe, выделенные на поддержку иной периферии. Итого, у X670 в данном случае реализовано 30 высокоскоростных портов.
Все быстрые USB порты Type-A/Type-C имеют свои усилители сигнала PI3EQX1004 от Diodes Inc.(ex Pericom).
А для нужд быстрой зарядки порт Type-C на задней панели и аналогичный внутренний порт для вывода на переднюю панель имеют редрайверы от ITE.
Теперь о сетевых делах.
Материнская плата оснащена средствами связи неплохо. Имеется скоростной Ethernet-контроллер: Realtek RTL8125BG, способный выдавать до 2,5 Гбит/с.
Имеется и комплексный беспроводной адаптер на контроллере AMD RZ616 (он же MT7922A22M от Mediatek), через который реализованы Wi-Fi 6E (802.11a/b/g/n/ac/ax) и Bluetooth 5.2. Он установлен в слот M.2 (E-key), и его разъемы для привинчивания выносных антенн выведены на заднюю панель.
Заглушка, традиционно надеваемая на заднюю панель, в данном случае уже надета.
Аудиоподсистема
В данном случае используется аудиокодек Realtek ALC897. Он обеспечивает вывод звука по схемам до 7.1 (7.1 достигается только через вывод аудио на переднюю панель корпуса (нужно иметь корпус с соответствующим набором гнезд).
В тракте нет ни ЦАП, ни операционных усилителей. При этом применяются «аудиофильские» конденсаторы.
Аудиотракт вынесен на угловую часть платы, не пересекается с другими элементами. У карты три универсальных разъема с традиционной окраской. S/PDIF не имеется.
Питание, охлаждение
Для питания платы на ней предусмотрены 4 разъема: в дополнение к 24-контактному ATX здесь есть еще два ATX12V (8 контактов). Все разъемы имеют стальное армирование.
Система питания весьма внушительная для не самой топовой материнской платы.
Внешне схема питания выглядит как 16+2+2: 16 фаз — ядро процессора, 2 фазы — SoC (I/O-чиплет Ryzen), 2 фазы — VDD_MISC (вывод встроенной графики).
Управляет фазами VCore и SoC цифровой контроллер XDPE192C3B от Infineon, рассчитанный максимум на 12 фаз, поэтому управление фазами идет параллельно: 8x2(VCore)+2(SoC) = 10 реальных фаз.
Фазы питания VDD_MISC — под управлением ШИМ-контроллера RAA229621.
Каждая фаза VCore имеет по транзисторной сборке TDA21472 от Infineon (до 70А).
Схема питания VDD_MISC снабжена сборками ISL99390 также от Renesas (до 90А).
А питание SoC оснащено сборками NCP303160 от On Semi (до 60А).
Теперь про охлаждение.
Все потенциально сильно греющиеся элементы имеют свои собственные радиаторы. Пара чипов X670E имеет весьма массивный радиатор, он прекрасно справляется с охлаждением без вентилятора.
Остальной набор охлаждающих элементов весьма обычен и привычен.
Две группы силовых преобразователей имеют свои раздельные радиаторы, соединенные тепловой трубкой.
У всех модулей M.2, как я уже выше отмечал, есть свои радиаторы с термоинтерфейсом. У верхнего — свой отдельный радиатор, у трех остальных — общий. Следует особо отметить, что все 4 слота M.2 оснащены термопрокладками с обеих сторон. То есть под слотами также есть плоские тонкие радиаторы.
Материнская плата не имеет бэкплейта с оборотной стороны.
Подсветка
Программное обеспечение под Windows
Настройки BIOS
Работоспособность (и разгон)
Запускаем все в режиме по умолчанию. Затем нагружаем тестами от OCCT.
Хоть данная плата и не самый — самый флагман, но тем не менее, принадлежность к Aorus обязывает ее быть готовой к работе с самым топовым на сегодня процессором Ryzen 9 7950X. Современные технологии авторазгона от Intel (Turbo Boost) и AMD (Precision Boost) базируют свои лимиты подъема частот на информации о системе питания на той или иной матплате. Не мене важно, чтобы материнская плата могла четко реализовать контроль за частотой IF (Infinity Fabric) (разумеется, если она выставлена в режиме Auto), дабы корректно автоматически выставить множитель для частоты памяти.
Мы видим, что авторазгон работает неплохо (до 5,07 ГГц по всем ядрам — это очень прилично). При этом были и разовые всплески частот по ядрам до 5,7 ГГц. При этом стоит отметить, что во всех этих испытаниях мы не получили никаких нареканий на работу сопутствующих блоков, никаких перегревов или странных явлений не было.
Да, нагрев процессора в стресс-тесте достигал 94 градусов, однако тут ничего страшного нет, так и должны работать процессоры такого уровня (по словам специалистов AMD), сразу выходя на максимум нагрева, при этом имея еще некий запас по частотному разгону. И вот как пример, вручную установлен множитель 53, то есть частота по всем ядрам — 5,3 ГГц.
Видим, что лишь выросла потребляемая процессором мощность, а нагрев почти не изменился. Чтобы такой нагрев снизить даже на 15 градусов, потребуется ЖСО в разы сильнее, и даже трудно представить — какой мощности она должна быть. В Сети пробегала информация о том, как любители стачивали крышку на 0,5-1 мм, и тогда даже с обычными AIO водяными СО экстремальный нагрев 7950Х снижался градусов на 10. Однако нам не нужно рисковать ни процессором, ни терять гарантию на него.
Выводы
Материнская плата Gigabyte X670 Aorus Elite AX — младший представитель топовой серии Aorus для процессорного разъема AM5 со стоимостью в районе 30 тысяч рублей. Плата поддерживает процессоры AMD Ryzen 7000 и создана для геймеров и энтузиастов-оверклокеров «начального» уровня.
У Gigabyte X670 Aorus Elite AX имеется 22 порта USB разных видов, включая 2 самых быстрых USB 3.2 Gen2×2. Плата предлагает слот PCIe х16 (он получает от процессора 16 линий PCIe 4.0 (это лимит чипсета AMD X670, в отличие от AMD X670E)) и 4 слота M.2, два из которых подключены напрямую к процессору линиями PCIe 5.0 и 4.0, а два других — к Х670 линиями PCIe 4.0. Обращаю внимание на то, что данная матплата не поддерживает модули М.2 с интерфейсом SATA. Также материнская плата имеет еще два «длинных» слота PCIe, но которые подключены к чипсету и работают в режиме х4 и х2.
В арсенале платы есть 4 порта SATA и 5 разъемов для вентиляторов. Система питания процессора весьма мощная (хоть с параллельными фазами), она способна обеспечить работу любых совместимых процессоров с запасом на разгон. Плата имеет грамотную систему охлаждения каждого потенциально греющегося элемента, включая накопители в слотах M.2. Сетевые возможности хорошие: один проводной контроллер 2,5 Гбит/с и один самый современный беспроводной. В числе плюсов платы можно упомянуть широкие возможности для подключения дополнительных RGB-устройств.
Благодарим Владислава Громова
из Хабаровска (Telegram-канал)
за помощь в оперативном получении нового оборудования из Китая

























































































