Содержание
- Вводная часть
- Общее описание CN-6000
- Схемотехника
- Cпецификация
- Тестирование
- Утилита Admin Tool
- WEB-интерфейс
- Клиенты
- Windows-клиент
- Java-клиент
- Скорость работы
- Тестирование безопасности
- Доступность (цена)
- Выводы
С обычными KVM-переключателями, полагаю, сталкивались многие. Аббревиатура "KVM" расшифровывается как "Keyboard Video Mouse". KVM-устройство позволяет, имея только один комплект клавиатура+монитор+мышь (К.М.М.), управлять несколькими компьютерами (системными блоками). Другими словами, берем N системных блоков, подключаем их выходы от К.М.М. в KVM-устройство, а уже к самому устройству подключаем реальный монитор, клавиатуру и манипулятор-мышь. Переключаясь с помощью KVM между компьютерами, мы можем видеть происходящее на экране выбранного компьютера, а так же управлять им, как будто мы подключены к нему напрямую.
Это удобно, если для работы нам нужно несколько машин, но доступ к ним одновременно не обязателен. К тому же, сильно экономится место — мониторы, даже жидкокристаллические, занимают довольно большой объем места на столе. Да и стоят не мало. А в куче клавиатур и мышек на столе можно быстро запутаться…
Продвинутые читатели возразят — а зачем такие сложности, если компьютеры, скорее всего, подключены к одной локальной сети и можно воспользоваться встроенными в операционную систему (или внешними) программами удаленного доступа, например Terminal Services или Radmin под Windows, VNC, ssh под *nix-like операционные системы. Все правильно, но что делать, если потребуется, к примеру, войти в биос компьютера или операционная система перестала загружаться, потому что мы поставили какой то неправильный драйвер или программу? Или же у нас установлено несколько ОС на компьютере и нам понадобилось выбрать не ту, что стартует по умолчанию? В общем, все эти программы действительно хороши, но до определенных пределов — пока ОС компьютера работоспособна и нам требуется лишь доступ к компьютеру после того, как эта ОС загрузится.
Для примера, рассмотрим несколько характерных KVM-переключателей на примере устройств, выпускаемых компанией ATEN.
KVM-переключатель ATEN CS-1734 поддерживает до 4-х управляемых с одной консоли компьютеров и до 2-х USB 1.1 устройств, имеет способность к независимому (асинхронному) переключению KVM и периферийных USB портов, обладает двойным интерфейсом (поддержка PC/2 или USB клавиатур и мышей). CS-1734 работает с разрешениями видео вплоть до 2048 × 1536, DDC2B. Переключение между управляемыми компьютерами возможно кнопками на лицевой панели или с клавиатуры. Кроме того, устройство поддерживает обновление прошивки.
ATEN CN-1758 поддерживает уже до 8 управляемых с одной консоли компьютеров при непосредственном подключении и до 512 — при трехуровневом каскадном подключении. Устройство так же обладает двойным интерфейсом (USB 1.1 и PS/2), умеет переключаться между компьютерами переключателями на передней панели, через экранное меню системы OSD или горячих клавиш. Кроме того, CN-1758 поддерживает обновление своей прошивки.
Переключатель ATEN ACS-1216L обеспечивает управление работой шестнадцати компьютеров с одной консоли, а вместе с каскадно подсоединенным к нему тридцать одним дополнительным переключателем ACS-1216, переключатель ACS-1216L может контролировать до 512 компьютеров с одной встроенной консоли. Устройство имеет возможность подключения в "горячем" режиме: компьютеры могут добавляться к установке и изыматься из нее без обесточивания переключателя.
Функция автоопроса обеспечивает распознавание местоположения каждого компьютера в каскадной цепи и избавляет от необходимости произведения ручных установок DIP-переключателей, а светодиодный индикатор на передней панели указывает местоположение компьютера.
При изменении последовательности расположения станций в установке производится автоматическое переконфигурирование имен станций (компьютеров) на экранном меню.
Двухуровневая защита с помощью паролей обеспечивает допуск к наблюдению за работой компьютеров и к управлению ими только авторизованных пользователей (до четырех человек) и администратора, санкционированный допуск производится по индивидуальным параметрам каждого. Так же имеется двухуровневая регистрация выхода из системы — ручная и с контролем времени.
Эмуляция мыши и клавиатуры PS/2 позволяет производить начальную загрузку компьютеров, даже если консоль управления занята в данный момент выполнением других задач. ACS-1216L поддерживает разрешения видео вплоть до 1920×1440, а так же имеет возможность крепления в стандартную 19-дюймовую монтажную стойку с посадочной высотой 1U (1×4,44 см).
Разумеется, рынок KVM-переключателей не ограничивается компанией ATEN. Такие устройства производятся массой других компаний.
Подводя предварительный итог, можно сказать, что у KVM-переключателей есть несколько существенных преимуществ: их работоспособность не зависит от того, работает ли у вас сеть и установлена ли на компьютере операционная система. Но есть и недостатки: длина кабелей от К.М.М.-разъемов системных блоков до KVM-устройства ограничена и составляет не более нескольких метров. Возникает вопрос — а что делать, если расстояние до системных блоков больше этих несчастных десятка метров?
Тогда можно воспользоваться KVM-устройством ATEN CN-6000, о котором и пойдет речь в этой статье.
CN-6000 представляет из себя KVM переключатель, к которому можно подключаться удаленно, т.е. через любую TCP/IP сеть. Таким образом, компьютеры могут стоять в одном здании, а системный администратор, которому требуется с ними поработать — в другом… или даже в другом городе.
Устройство собранно в металлическом корпусе серебристого цвета. На его передней панели расположены три индикатора: питания, подключения к сети и наличие подключения пользователя, а так же кнопка Reset.
Разъем питания (устройство оснащено внешним блоком питания) расположен на боковой стенке корпуса.
А все остальные разъемы KVM расположены сзади корпуса. Слева направо:
- KVM-порт для подключения контролируемого компьютера;
- три порта (монитор, клавиатура, мышь) для подключения к контролируемому компьютеру напрямую (таким образом, ATEN-6000 превращается в обычный KVM-переключатель, у которого присутствует только один порт — для возможности, без перетыкания проводов, подключится к администрированной машины локально);
- RJ-45 порт для подключения устройства к Ethernet-сети;
- RS-232 порт для подключения "Power over the NET remote power management module"
В обычной работе ATEN-6000 задействуется первый порт (KVM), к которому можно подключить контролируемый компьютер (таким образом, мы можем удаленно управлять только одной машиной), или же, к этому порту можно подключить обычный многопортовый KVM-переключатель. Подойдет любой из тех, что рассматривались в начале статьи (компания ATEN рекомендует использовать родное оборудование), но во время тестирования у нас был лишь 8ми портовый KVM D-Link DKVM-8E (он поддерживает переключение между своими портами не только кнопкой на корпусе, но и напрямую с клавиатуры) и этот KVM от D-Link замечательно работал. Т.е. к ATEN-6000 посредством дополнительного KVM-переключателя можно подключить более 8ми компьютеров и управлять ими попеременно.
Под "Power over the NET remote power management module" скрывается устройство с кодовым индексом CP0108, которое на момент выхода CN-6000 с конвейера еще было только анонсировано как опытный заводской образец, и не поступило в продажу. Это устройство предназначено для удаленного физического включения-выключения рабочих станций и серверов по Сети.
В комплект CN-6000 входит блок питания к нему, KVM-кабель, металлическая планка (rack mount kit) для возможности крепления устройства на стойку, печатная документация на английском и компакт-диск с pdf-версией документации и утилитами (о них позже).
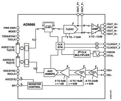
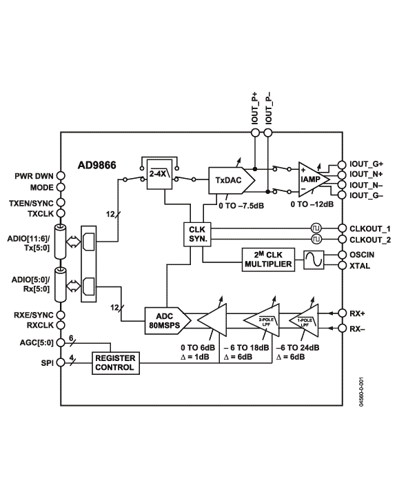
Схемотехника
Внутри корпуса расположена единственная системная плата, плотно "заселенная" микросхемами с обоих сторон.
Устройство собрано на процессоре AMD Alchemy AU1000, базирующемся на архитектуре MIPS32. Это 32-битный процессор с частотой 500Mhz имеет 16Kb кеш инструкций и 16Kb кеш данных. В процессор встроено два 10/100Mbit Ethernet-контроллера, контроллер USB (device & host), а также 100/125Mhz SDRAM и SRAM/Flash EPROM контроллеры доступа к памяти. Процессор, работая на частоте 500Mhz потребляет всего 900mW.
Видеозахват осуществляет микросхема AD9888 от Analog Devices. Он представляет собой 8ми битный аналоговый интерфейс со скоростью кодирования 204Msps и поддерживает захват видеосигнала вплоть до разрешений 1600×1200×75Hz.
А на обратной стороне печатной платы расположена микросхема XC2S200E, которая является матрицей программируемой логики из семейства Spartan-IIE компании Xilinx.
Спецификации устройства
CN-6000 поддерживает разделение полномочий между пользователями и позволяет завести до 64 административных или пользовательских аккаунтов, из них одновременно работать с устройством могут до 16 аккаунтов. Устройство имеет встроенный WEB-интерфейс администрирования, а его небольшие размеры позволяют разместить его на столе или смонтировать (с помощью спец.планки, идущей в комплекте) его на боковой ферме стойки (0U rack mountable). CN-6000 поддерживает обновление прошивки через Ethernet-соединение (с веб-интерфейса или родной утилитой). Максимальное разрешение видео, которое поддерживает устройство, составляет 1600x1200 точек.
Сводная таблица спецификаций:
| Требование к оборудованию (удаленный клиент) | Pentium III 1Ghz | ||
| Интерфейсы | Локальная консоль | Клавиатура | 1 × Mini-DIN-6 F(Purple) |
| Видео | 1 × HDB-15 F(Blue) | ||
| Мышь | 1 × HDB-15 F(green) | ||
| Системный (KVM) | 1 × SPHD-15 F(Yellow) | ||
| LAN-порт | 1 × RJ-45(F) | ||
| Power on the net (reserved) | 1 × DB9(M) | ||
| Интерфейс питания | 1 | ||
| Кнопки/переключатели | KVM Reset | 1 × полускрытый,спереди | |
| Индикаторы | питания | 1 × orange | |
| подключение удаленного пользователя | 1 × green | ||
| LAN 10/100 Mbps | 1 × green / orange | ||
| Поддерживаемые протоколы | 10baseT Ethernet and 100baseTX Fast Ethernet. TCP/IP | ||
| Разрешения видео | Up to 1600×1200 60Hz | ||
| Корпус | металлический | ||
| Размеры (длина × ширина × высота) | 200 × 80 × 25mm | ||
Переходим к тестам.
На компакт диске, идущим в комплекте, можно найти четыре утилиты:
- CN6000 Client — программа-клиент под Windows, с помощью которой можно подключится к удаленному компьютеру
- аналогичная программа-клиент, написанная на Java (в формате jar)
- CN6000 Admin Tool — менеджер конфигурирования устройства (под Windows)
- лог-сервер — программа, которую можно настроить на получение и хранение лог файлов с CN-6000
Кроме того, в KVM-переключатель встроен WEB-сервер, поэтому к устройству можно обратиться через WEB-браузер. Но к веб-интерфейсу вернемся чуть позже, сначала рассмотрим отдельные утилиты.
Конфигурирование CN-6000 через утилиту Admin Tool.
Программа предназначена для конфигурирования устройства, установки паролей доступа, безопасности и т.д.
При ее запуске не обошлось без курьеза:

При первом запуске всех утилит с прилагаемого диска, требуется ввести серийный номер. В документации (даже последней версии, что лежит на сайте производителя) сказано, что серийник напечатан в нижней части корпуса CN-6000. И там действительно напечатан какой-то серийный номер, только он намного короче, чем требуется программам. В общем, немного помучавшись, вводя найденный серийник так и эдак, прибавляя к нему нули или пробелы и не достигнув ничего более, чем окошка "Invalid Serial Number", я уже хотел было закончить в тот день тестирование устройства. Достав компакт диск из CD-ROM-а (его я вставил в CD-привод в первую очередь — надо же было инсталлировать ПО), я обнаружил странную наклейку на диске — это и оказался заветный серийник.
Конечно, теоретически, человек может обратить внимание на то, что написано или наклеено на компакт-диске, когда вставляет его в дисковод. Но многие ли сразу обращают на это внимание? :) И, спрашивается, зачем было писать в документации заведомо ложную информацию? Повторюсь — на сайте лежит более новая версия документации и там эта "опечатка" не исправлена. Отмечу, что это не последняя неточность, которая проскакивает в документации, поэтому иногда приходится действовать согласно поговорке "не верь глазам своим".

Утилита администрирования CN-6000 полезна тем, что позволяет найти устройство в сети, даже если его IP-адрес не принадлежит той подсети, в которой мы находимся, достаточно лишь, что бы мы (компьютер, с которого мы пытаемся получить доступ к CN-6000) находились в том же сегменте локальной сети, что и KVM-переключатель.
После ввода логина пользователя и пароля мы попадаем в меню конфигурирования устройства:

Компания ATEN неплохо подошла к вопросу безопасности устройства. При первом входе в конфигурацию устройства, нас предупреждают о том, что стандартный логин и пароль неплохо бы и поменять…

В разделе Network настраивается IP адресация устройства, задаются порты для удаленного доступа к управляемым посредством CN-6000 компьютерам. А так же тут можно указать MAC-адрес машины, на котором расположена программа "Log Server", которая хранит лог файлы (события), отсылаемые с KVM-переключателя (если ее не задать, логи будут хранится на самом KVM и посмотреть их можно будет с веб-интерфейса). Этой машиной (для Log-сервера) может являться любой компьютер, на котором стоит Windows и запущена обсуждаемая программа. Проблема лишь в том, что компьютер должен находится в том же сетевом сегменте (грубо говоря , подключен к тому же коммутатору), что и сам KVM CN-6000, поэтому полезность данной "фичи" вызывает сомнение.

В закладке Security настраиваются фильтры (по MAC и/или IP адресам) доступа к удаленному экрану администрируемых компьютеров, а так же фильтр на администрирование самого CN-6000.

В следующей закладке задаются имена и пароли пользователей, а так же их права. Что примечательно, можно ограничить логины на конфигурирование CN-6000 и использования JAVA-клиента. Минимальная длина пароля, которую принимает утилита конфигурации, равен восьми символам. Жаль конечно, что пароль не проверяется на "простоту", но даже проверка длины пароля говорит о том, что безопасности ATEN уделяет внимание.

Последняя закладка позволяет обновить прошивку устройства, включить возможность одновременного коннекта к удаленному компьютеру нескольким людям (правда мышка и клавиатура все равно одна, с точки зрения управляемого компьютера, поэтому один управляет, остальные — смотрят… или мешают друг другу, перетягивая мышь в разные стороны). Тут же настраивается реакция на неправильный процесс аутентификации, а так же включение различных режимов "скрытия" CN-6000 (отсутствие реации на ping и запрет на показ себя при автоматическом поиске устройств в локальной сети через клиентскую утилиту или утилиту администрирования).
В этой же закладке есть еще один пункт — Reset on Exit. Я бы предположил, что это сброс настроек на умолчательные, но в данном случае это подразумевает перезагрузку устройства при выходе из утилиты конфигурирования. В противном случае (если его не перезагрузить), новые настройки хоть и запомнятся, но применяться не будут (до перезагрузки).
На этом рассмотрение утилиты конфигурирование можно считать законченным (еще один аспект будет рассмотрен в разделе про Java-client).
Конфигурирование через WEB-интерфейс
Для того, что бы попасть в веб-интерфейс устройства, достаточно в любом браузере набрать IP-адрес, который установлен на CN-6000.
Примечательно, что браузер сразу перебрасывает клиента на коннект по HTTPS://, т.е. вся дальнейшая работа происходит через защищенное SSL-соединение.
После ввода логина и пароля, становятся активными (на них можно нажать) иконки слева и вверху веб-интерфейса.
Верхние иконки открывают разделы, связанные с конфигурированием CN-6000. По большей части, все опции там повторяют опции интерфейса Windows-утилиты Admin Tool, но есть некоторые отличия. К примеру, в данном окне (конфигурирование сетевых адресов) мы можем задать только IP-адрес устройства, но не можем указать маску подсети и шлюз. К тому же, задание IP-адреса работает как то криво — мне так и не удалось сменить IP-адрес устройства с веб-интерфейса (с помощью утилиты Admin Tools он менялся без проблем).

Вот что можно наблюдать в утилите Admin Tool при попытке смены адреса через веб-интерфейс с 10.0.0.9 на 192.168.0.1. Маска подсети почему то сменилась со стандартной 255.255.255.0 на 10.0.0.9, а устройство (после перезагрузки) секунд 5 отвечает по адресу 192.168.0.1, а потом начинает отвечать по 10.0.0.9 (про 192.168.0.1 забывает напрочь). Возможно, это баг текущей версии прошивки (1.5.141), но эта версия, на момент тестирования, являлось самой новой из тех, что можно было найти на веб-сайте компании.
Больше багов, связанных с веб-интерфейсом, в процессе тестирования обнаружено не было.

Раздел Security повторяет аналогичный раздел в утилите Admin Tool.

Аналогичная ситуация с разделом User Manager …

… и разделом Customization.
Иконка Log, расположенная в левой части веб-интерфейса, позволяет посмотреть события, происходившие при работе устройства. В данном случае скриншот отражает логи, которые появились в момент тестирования устройства программой Nessus.
Как уже было сказано выше, логи можно сбрасывать на внешний лог-сервер (но с определенными ограничениями по расположению оного).















