Оглавление
- Форм-фактор
- Технические характеристики
- Основная функциональность: чипсет, процессор, память
- Периферийная функциональность: PCIe, SATA, разные «фенечки»
- Периферийная функциональность: USB-порты, сетевые интерфейсы, ввод-вывод
- Аудиоподсистема
- Питание, охлаждение
- Подсветка
- Программное обеспечение под Windows
- Настройки BIOS
- Работоспособность (и разгон)
- Выводы
Полагаю, что в самых первых статьях имеет смысл повторять данный абзац про различия чипсетов: при переходе с Z390 на Z490 в самом чипсете и его обвязке было внедрено мало нового функционала (по сути Z490 создан для поддержки процессоров в новом сокете LGA1200, при этом почти все производители матплат на этом чипсете уже тогда закладывали потенциальную возможность работы с 11м поколением процессоров и PCIe 4.0 (в этом и есть, собственно, разница). А вот при переходе с Z490 на Z590 (с тем же сокетом LGA1200) нововведений побольше будет.
Да, мы видим все те же 30 высокоскоростных портов, но при этом добавилось до 3х интегрированных USB 3.2 Gen2x2 (до 20 Gb/s) портов (правда каждый из них требует поддержки со стороны двух USB 3.2 Gen2, поэтому их стало до 10 штук вместо 8 в Z490). Поддержка аудиотракта с внутреннего канала HDA перешла на USB 2.0 (собственно, один из имеющихся 14 портов такого типа теперь всегда привязан к этой функции). Однако главное новшество в платформу вносит 11е поколение процессоров, имеющих уже поддержку PCIe 4.0 в виде 20 линий (а не 16, как у предыдущих поколений), поэтому это дает возможность разместить на матплатах М.2 слоты, получающие данные непосредственно от процессора, причем через PCIe 4.0 (наконец-то SSD Gen4 смогут получить больший спрос).
Разумеется, есть взаимная совместимость процессоров 11го и 10го поколений на матплатах с Z490/Z590. И потому еще на материнках с Z490 производителями закладывалась возможность работы с 11ххх процессорами (после обновления BIOS, разумеется), еще год назад я отмечал, что некоторые уже платы уже тогда имели М.2 слоты, отрекламированные как «для будущего поколения», то есть на тот момент они была выключены. То есть теперь можно просто купить процессор типа Core 11ххх и вставить в подобную материнскую плату, получив как заработавший М.2 слот, привязанный к процессору, так и поддержку PCIe 4.0 в слотах PCIe x16 для видеокарт. Конечно, остальные нововведения, касаемые Z590, там будут недоступны.
Еще раз отмечу, что я не тестирую процессоры так таковые, поэтому сравнений 11го поколения с конкурентами тут не будет, это не моя прерогатива. Мы изучим саму матплату, ее возможности. Если аналог от MSI к нам прибыл в шикарной поставке вместе с СВО и Intel Core i9-11900K, то в случае с Asus ситуация иная. Дело в том, что Asus ROG Maximus XIII Hero прибыла в составе «джентльменского набора обозревателя» от Intel. Да, этот комплект уже от самого производителя процессоров.
В него входит данная матплата и два процессора 11600K и 11900К в особой суперкрутой упаковке. :) Впрочем, в начальном ролике все сказано.
Возвращаюсь к самой материнской плате, которая относится к топовому суббренду ROG, поэтому перед нами почти флагман (мы помним, что самая-самая в этой линейке — материнка c суффиксом Extreme, а Hero — на ступень ниже).
Asus ROG Maximus XIII Hero поставляется в традиционной толстой черно-красной коробке фирменного дизайна серии ROG. Комплект размещен под платой в отдельном отсеке.
Комплект поставки весьма скромен для почти флагманского продукта: кроме традиционных элементов типа руководства пользователя и кабелей SATA, имеются антенна встроенного Wi-Fi-модуля, винтики для М.2 слотов, разветвители для подключения подсветок, фирменный адаптер для передней панели, бонусные стикеры, брелок, и... очень неожиданное и приятное дополнение.
А именно раздвижная подставка под видеокарту! Правая широкая часть упирается в дно корпуса, а левая узкая устанавливается под правый нижний край видеокарты. Правда следует учитывать, что в раздвинутом положении такая опора сумеет поддержать видеокарту только в случае наличия дна или кожуха в корпусе сразу же после матплаты. То есть опора весьма невысокая.
ПО поставляется на накопителе типа CD (анахронизм!), впрочем за время путешествия платы к покупателю оно все равно успевает устареть, так что придется его обновлять с сайта производителя сразу после покупки.
«Заглушка» на заднюю панель с разъемами уже смонтирована на самой плате.
Форм-фактор
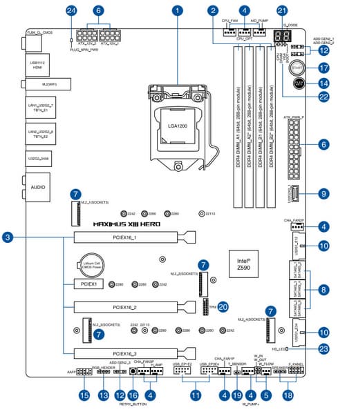
Форм-фактор ATX имеет размеры до 305×244 мм, а E-ATX — до 305×330 мм. Материнская плата Asus ROG Maximus XIII Hero имеет размеры 305×244 мм, поэтому выполнена в форм-факторе ATX, и на ней имеются 9 монтажных отверстий для установки в корпус. Однако следует иметь в виду, что одно из девяти монтажных отверстий перекрыто радиатором для слота M.2.
На оборотной стороне расположена некоторая логика. Текстолит обработан хорошо: во всех точках пайки не только острые концы срезаны, но и все неплохо отшлифовано. Бэкплейта нет.
Технические характеристики
Традиционная таблица с перечнем функциональных особенностей.
| Поддерживаемые процессоры | Intel Core 10-го и 11-го поколений |
|---|---|
| Процессорный разъем | LGA 1200 |
| Чипсет | Intel Z590 |
| Память | 4 × DDR4, до 128 ГБ, до DDR4-5333 (XMP), два канала |
| Аудиоподсистема | 1 × Realtek ALC4082 (7.1, переименован в SupremeFX) + ЦАП ESS ES9018 + операционный усилитель TI OPA2836 |
| Сетевые контроллеры | 2 × Intel I225-V Ethernet 2,5 Гбит/с 1 × Intel Dual Band Wireless AX210NGW (Wi-Fi 802.11a/b/g/n/ac/ax (2,4/6 ГГц) + Bluetooth 5.2) |
| Thunderbolt | 1 × Intel JHL8540 Thunderbolt 4: 2 × Type-C (TB4 (40 Gb/s), USB 3.2 (20,10 Gb/s)) |
| Слоты расширения | 2 × PCIe 4.0 x16 (режимы x16, x8+x8)(для процессоров 10ххх - PCIe 3.0) 1 × PCIe 3.0 x16 (режим x4) 1 × PCIe 3.0 x1 (режим x1) |
| Разъемы для накопителей | 6 × SATA 6 Гбит/с (Z590) 1 × M.2 (CPU, PCIe 4.0 x4 для устройств формата 2242/2260/2280/22110)(только для процессоров 11ххх!) 1 × M.2 (CPU, PCIe 4.0/3.0 x4 для устройств формата 2242/2260/2280) 1 × M.2 (Z590, PCIe 3.0 x4 для устройств формата 2242/2260/2280) 1 × M.2 (Z590, PCIe 3.0 x4/SATA для устройств формата 2242/2260/2280/22110) |
| USB-порты | 4 × USB 2.0: 2 внутренних разъема на 4 порта (Genesys Logic GL852G) 2 × USB 2.0: 2 порта Type-A (черные) на задней панели (Z590) 2 × USB 3.2 Gen1: 1 внутренний разъем на 2 порта (ASMedia ASM1074) 2 × USB 3.2 Gen1: 1 внутренний разъем на 2 порта (Z590) 1 × USB 3.2 Gen2x2: 1 внутренний разъем Type-C (Z590) 2 × USB 3.2 Gen2: 2 портa Type-C (Thunderbolt4) 6 × USB 3.2 Gen2: 6 портов Type-A (красные) (Z590) |
| Разъемы на задней панели | 2 × USB 3.2 Gen2 (Type-C) 6 × USB 3.2 Gen2 (Type-A) 2 × USB 2.0 (Type-A) 2 × RJ-45 5 аудиоразъемов типа миниджек 1 × S/PDIF (оптический, выход) 1 × HDMI 2.0b 2 антенных разъема кнопка сброса CMOS кнопка перепрошивки BIOS — Flashback |
| Прочие внутренние элементы | 24-контактный разъем питания ATX 2 8-контактный разъем питания EPS12V 1 слот M.2 (E-key), занят адаптером беспроводных сетей 1 разъем для подключения порта USB 3.2 Gen2x2 Type-C 2 разъема для подключения 4 портов USB 3.2 Gen1 2 разъема для подключения 4 портов USB 2.0 8 разъемов для подключения 4-контактных вентиляторов и помп ЖСО 1 разъем для подключения неадресуемой RGB-ленты 3 разъема для подключения адресуемой ARGB-ленты 1 разъем аудио для передней панели корпуса 1 разъем для сброса CMOS 1 кнопка OC Retry 1 разъем TPM для устройств безопасности 1 разъем для термодатчикa 3 разъемa подключения фирменных помп СВО Asus 2 разъема для подключения управления с передней панели корпуса 1 кнопка включения питания Power 1 кнопка перезагрузки Reset |
| Форм-фактор | ATX (305×244 мм) |
| Розничные предложения |
Основная функциональность: чипсет, процессор, память


Схема работы связки чипсет+процессор.

Формально имеется поддержка памяти до 3200 МГц, однако всем хорошо известно, и производители материнских плат это активно рекламируют: через XMP-профили сейчас можно использовать частоты до 4800 и выше МГц. В частности данная плата поддерживает частоты до 5333 МГц.
Процессоры Intel Core 11-го поколения (совместимые с сокетом LGA1200 и поддерживаемые Z590) имеют 20 линий ввода-вывода PCIe 4.0, не имеют USB и SATA портов. При этом взаимодействие с Z590 идет по особому каналу Digital Media Interface 3.0 (DMI 3.0), который в Z590 ускорен в 2 раза. Все PCIe линии процессора идут на слоты расширения PCIe и порт М.2. Serial Peripheral Interface (SPI) используется для взаимодействия с системой UEFI/BIOS, а шина Low Pin Count (LPC) — для связи с устройствами ввода/вывода, не требующими высокой пропускной способности (контроллерами вентиляторов, TPM, старой периферии). Процессоры Intel Core 10-го поколения (совместимые с сокетом LGA1200 и поддерживаемые Z490/590) имеют 16 линий ввода-вывода PCIe 3.0, которые идут только на слоты расширения PCIe.
В свою очередь чипсет Z590 поддерживает в сумме 30 линий ввода/вывода, которые распределяться могут так:
- до 14 портов USB (из которых до 3 портов USB 3.2 Gen2х2, 10 портов USB 3.2 Gen2, до 10 портов USB 3.2 Gen1, до 14 портов USB 2.0, линии USB 2.0 используются в том числе и для поддержки 3.2 портов, а каждый порт USB 3.2 Gen2х2 требует поддержки со стороны двух USB 3.2 Gen2);
- до 8 портов SATA 6Гбит/с;
- до 24 линий PCIe 3.0.
Понятно, что если всего 30 портов у Z590, то все указанные выше порты должны укладываться в этот лимит, поэтому уже привычный дефицит линий PCIe будет иметь место и в данном случае.
Еще раз надо напомнить, что Asus ROG Maximus XIII Hero поддерживает процессоры Intel Core 10-го и 11-го поколения, выполненные под разъем (сокет) LGA1200. Система крепления систем охлаждения для CPU точно такая же, как и для LGA1151.
Для установки модулей памяти на плате Asus имеется четыре DIMM-слота (для работы памяти в Dual Channel в случае использования всего 2 модулей их следует устанавливать в А2 и B2. Плата поддерживает небуферизованную память DDR4 (non-EСС), а максимальный объем памяти составляет 128 ГБ (при использовании UDIMM последнего поколения по 32 ГБ). Разумеется, поддерживаются профили XMP.
Слоты DIMM не имеют металлической окантовки.
Периферийная функциональность: PCIe, SATA, разные «фенечки»
Выше мы изучили потенциальные возможности тандема Z590+Core, а теперь посмотрим, что из этого и как реализовано в данной материнской плате.
Кроме USB-портов, к которым мы подойдем позже, чипсет Z590 обладает 24 PCIe линиями. Считаем, сколько линий уходит на поддержку (связь) с тем или иным элементом (надо учитывать, что из-за дефицита PCIe линий некоторые элементы периферии делят их, и потому использовать одновременно нельзя: для этих целей у материнской платы существуют мультиплексоры):
- Переключатель: или порты SATA_5/6 (2 линии), или слот M.2_4 (4 линии): максимум 4 линии;
- Переключатель: или порты SATA_1/2 + слот PCIe x16_3 в режиме x2 (4 линии), или слот PCIe x16_3 в режиме x4 (4 линии), или порты SATA_1/2/3/4: максимум 4 линии;
- Cлот M.2_3 (4 линии);
- ASMedia ASM1074 (USB 3.2 Gen1 хаб) (1 линия);
- Слот PCIe x1_1 (1 линия);
- Intel Thunderbolt 4 (4 линии);
- Intel i225-V (Ethernet 2,5Gb/s) (1 линия);
- Intel i225-V (Ethernet 2,5Gb/s) (1 линия);
- Intel AX210NGW WIFI/BT (Wireless) (1 линия)
21 линия PCIe оказалась занятой. В чипсете Z590 связь с аудиокодеками идет через USB-порт. Также один USB 2.0 расходуется на поддержку BT (при наличии слота M.2 (key E) и контроллер GL852G для своих нужд использует сигнальные линии USB 2.0 Детально об этом ниже в разделе USB-портов.
Теперь посмотрим выше на то, как работают процессоры в данной конфигурации. У CPU 11-го поколения всего 20 линий PCIe, 4 из них отведены на порт М.2 (M2_1). У CPU 10-го поколения всего 16 линий (нет выделения линий на М.2 порт). Оставшиеся 16 линий надо делить на два слота PCIe x16 (_1 и _2), а также на порт М2_2 (который также «питается данными» от процессора). Вариантов переключения несколько:
- Слот PCIe x16_1 имеет 16 линий (слот PCIe x16_2 и порт М2_2 отключены, всего одна видеокарта);
- Слот PCIe x16_1 имеет 8 линий, слот PCIe x16_2 имеет 8 линий (порт М2_2 отключен);
- Слот PCIe x16_1 имеет 8 линий, слот PCIe x16_2 имеет 4 линии, порт М2_2 имеет 4 линии
Надо особо отметить, что в случае установки видеокарты в PCIe x16_2 при пустом PCIe x16_1, оба они все равно получают по 8 линий (порт М2_2 отключен).
Теперь в целом про слоты PCIe.
Всего на плате есть 4 слота: три PCIe x16 (для видеокарт или других устройств) и один PCIe x1. Если про первые два PCIe x16 (первый и третий по общему счету) я выше уже рассказал (они подключены к CPU), то PCIe x16_3 (четвертый по общему счету) подключен к Z590, и он рассчитан на режим только х4, однако делит ресурсы с портами SATA_1/2/3/4 весьма хитрым способом: если занять все SATA_1/2/3/4, то слот PCIe x16_3 будет отключен. В случае использования PCIe x16_3 только в режиме х2, порты SATA_1/2 работать не будут, но SATA_3/4 будут.
Как видим, перераспределение линий PCIe между слотами у этой материнки имеется, поэтому востребованы мультиплексоры PI3EQX16 от Diodes Inc. (ex Pericom).
А переключением линий между слотом PCIe x16_3 и портами SATA занимаются мультиплексоры ASM1480 от ASMedia.
Два первых («процессорных») слота PCIe x16 имеют металлическое армирование из нержавеющей стали, которое увеличивает их надежность (что может быть важным в случае довольно частой смены видеокарт, но что более важно: такой слот легче выдержит нагрузку на изгиб в случае установки очень тяжелой видеокарты топового уровня. Кроме того, такая защита предохраняет слоты от электромагнитных помех.
Матплата позволяет смонтировать СО любого размера.
Для поддержания стабильных частот на шине PCIe (и для нужд оверклокеров) имеется внешний тактовый генератор неизвестного производителя, промаркированный Asus как ProClock II.
А также имеются усилители (ре-драйверы) сигнала PCIe 4.0 от Diodes Inc.
На очереди — накопители.
Всего у платы 6 разъемов Serial ATA 6 Гбит/с + 4 слота для накопителей в форм-факторе M.2. Все порты SATA реализованы через чипсет Z590 и поддерживают создание RAID.
4 порта SATA_1/2/3/4 делят ресурсы со слотом PCIe x16_3, выше я уже рассказал про это. А 2 порта SATA_5/6 делят ресурсы с одним из М.2, о чем пойдет речь ниже.
Материнская плата имеет 4 гнезда форм-фактора М.2.
Третий и четвертый слоты M.2 (M2_3, M2_4) получают данные от чипсета Z590, а первые два — от CPU. При этом только М2_4 поддерживает модули с любым интерфейсом, а все остальные работают с модулями только с PCIe интерфейсом. Все 4 слота М.2 поддерживают размеры модулей: 2242/2260/2280, но М2_1 позволяет установить модули размерами до 22110 включительно. Слот М2_4 в принципе также поддерживает до 22110, но из-за общих с М2_3 мест крепления придется выбирать: или М2_3 или М2_4.
На всех M.2 можно организовать RAID, а также использовать для Intel Optane Memory.
Поскольку количество HSIO линий у Z590 ограничено тридцатью, то приходится делить ресурсы, о чем я выше уже говорил, рассматривая PCIe слоты. Поэтому слот M2_4 не может работать вместе с SATA_5/6 (и мы помним про всякие заморочки с SATA_1/2/3/4 вместе со слотом PCIe x16_3). Только М2_3 ни с чем ресурсы не делит.
А средний M2_2, как и М2_1, подключен к процессору, и будет работать как с 10-м, так и с 11-м поколением, разница лишь в версии PCIe. Однако я выше уже писал, что М2_2 делит ресурсы со слотами PCIe x16_1/2, это надо иметь в виду. Опять же верхний M2_1 не делит ресурсы ни с чем, но функционирует только вместе с процессорами 11ххх.
Для обеспечения переключений между М.2 и SATA портами имеются мультиплексоры от Diodes Inc.
Все M.2 слоты имеют радиаторы. Верхние M2_1 и М2_2 обладают отдельными радиаторами, когда как остальные два нижних слота M.2 имеют общий радиатор.
Периферийная функциональность: USB-порты, сетевые интерфейсы, ввод-вывод
Теперь на очереди USB-порты и прочие вводы-выводы. И начнем с задней панели, куда выведены большинство из них.
Повторим: чипсет Z590 способен реализовать не более 14 портов USB, из которых может быть до 10 портов USB 3.2 Gen1, до 10 портов USB 3.2 Gen2, до 3 портов USB 3.2 Gen2x2, и/или до 14 портов USB 2.0.
Также мы помним и про 24 линии PCIe, которые идут на поддержку накопителей, сетевых и иных контроллеров (я выше уже показал на что и как расходуются 21 линия из 24).
И что мы имеем? Всего на материнской плате — 19 портов USB:
- 1 порт USB 3.2 Gen2x2: реализован с помощью Z590 (на это ушел 1 USB 3.2 Gen2) и двух «помощников»: хаба ITE IT8851 (который образует USB 3.2 Gen1) и усилителя Genesys Logic GL9905 (который преобразует сие в USB 3.2 Gen2) и представлен внутренним портом Type-C (для подключения к соответствующему разъему на передней панели корпуса);
- 8 портов USB 3.2 Gen2: 6 реализованы чисто через Z590 и представлены на задней панели портами Type-A (красного цвета); 2 других реализованы через Thunderbolt 4 и представлены на задней панели портами Type-C;
- 4 порта USB 3.2 Gen1: 2 реализованы через контроллер ASMedia ASM1074 (на него потрачена 1 линия PCie 3.0) и представлены внутренним разъемом на материнской плате на 2 порта; еще 2 реализованы через Z590 и представлены также внутренним разъемом на материнской плате на 2 порта;
- 6 портов USB 2.0/1.1: 4 реализованы через контроллер Genesys Logic GL852G (на него потрачена 1 линия USB 2.0) и представлены двумя внутренними разъемами (каждый на 2 порта), еще 2 реализованы через Z590 и представлены на задней панели портами Type-A (черного цвета).
Таким образом, у нас три контроллера используют USB линии:
- Genesys Logic GL852G (4 USB 2.0 через 2 внутренних разъема) (1 линия USB 2.0);
- Audio (1 линия USB 2.0);
- Bluetooth (AX210) (1 линия USB 2.0).
Итак, через чипсет Z590 реализовано высокоскоростных портов USB:
- 1 выделенный USB 3.2 Gen2x2 (не в счет, ибо получен засчет других HSIO);
- + 6 выделенных USB 3.2 Gen2
- + 1 USB 3.2 Gen2 на обеспечение USB 3.2 Gen2х2);
- + 2 выделенных USB 3.2 Gen1
= 9 высокоскоростных портов. Не забываем, что каждый высокоскоростной порт USB обеспечен портом USB 2.0, то есть уже 9 портов USB 2.0 также занято. Плюс 2 выделенных порта и 3 порта USB 2.0 на обеспечение контроллеров. Всего 14 USB портов реализовано.
Ну и 21 линия PCIe, выделенных на поддержку иной периферии.
Итого у Z590 в данном случае реализовано 30 высокоскоростных портов из 30.
Все быстрые USB порты Type-C оснащены ре-драйверами PI3EQX от Diodes Inc (ex Pericom), дающими устойчивый вольтаж, способный обеспечить быструю зарядку мобильных гаджетов через них.
Конечно же нельзя пройти мимо такого мощного инструмента, как Intel Thunderbolt 4. Плата комплектуется соответствующим контроллером на основе Intel JHL8540, который распаян на материнской плате.
И имеет 2 гнезда Type-C для вывода как через протокол TB, так и для использования в качестве USB 3.2 Gen2/1, для чего имеется специальный контроллер от Infineon (ex Cypress) для преобразования сигнала.
Теперь о сетевых делах.
Материнская плата оснащена средствами связи просто отлично! Имеются два скоростных Ethernet-контроллера Intel I225-V, какждый из которых способен работать по стандарту 2,5 Гбит/с.


Имеется и комплексный беспроводной адаптер на контроллере Intel AX-210NGW, через который реализованы Wi-Fi 6E (802.11a/b/g/n/ac/ax) и Bluetooth 5.2. Он установлен в слот M.2 (E-key), и его разъемы для привинчивания выносных антенн выведены на заднюю панель.
Заглушка, традиционно надеваемая на заднюю панель, в данном случае уже надета, и изнутри экранирована для снижения электромагнитных помех.
Теперь про блок ввода-вывода, разъемы для подключения вентиляторов и т. п. Разъемов для подключения вентиляторов и помп на самой плате — 8. Схема размещения коннекторов для систем охлаждения выглядит так:
Через ПО или BIOS контролируется все гнезда для подключения воздушных вентиляторов или помп: они могут управляться как через ШИМ, так и банальным изменением напряжения/тока.В этой сфере у Asus появилось новшество в виде Asus Hydronode.
Если у вас к одному гнезду подключено до трех вентиляторов (через тройники-удлинители), то с помощью этого контроллера (не удалось найти, какой реальный производитель данного процессора прячется под маркировкой Asus) появилась возможность управлять оборотами каждого вентилятора отдельно.
За мониторинг состояния платы отвечает, а также контролирует работу всех гнезд СО (а также в целом Multi I/O) контроллер Nuvoton NCT6798D.

Поскольку процессоры Intel могут иметь интегрированную графику, то плата имеет гнездо вывода HDMI 2.0b, однако если графика в 11м поколении процессоров Intel основана на новой архитектуре и имеет встроенную поддержку версии HDMI 2.0b, то в 10м поколении — интегрирована поддержка лишь версии 1.4. Поэтому для конвертации (усиления, так сказать) версии до 2.0b имеется особый контроллер TDP158 (Texas Instruments).
Аудиоподсистема
Мы знаем, что уже достаточно давно в большинстве современных материнских платах звуком заведует аудиокодек Realtek ALC1220. Он обеспечивает вывод звука по схемам до 7.1 с разрешением до 24 бит / 192 кГц .Но теперь с переводом поддержки аудиокодеков полностью на USB-линии, стало возможным применить кодек ALC4082 того же производителя с улучшенными характеристиками 32 бит / 384 кГц.
В традициях Asus накрывать микросхему кодека металлическим колпачком с собственным названием аудиоподсистемы SupremeFX.
В тракте используются ЦАП ESS Sabre9018 и осциллятор, обеспечивающий точную работу ЦАП.
Также имеется и весьма популярный операционный усилитель Texas Instruments OPA2836.
В аудиоцепях платы применяются «аудиофильские» конденсаторы Nichicon Fine Gold.
Аудиотракт вынесен на угловую часть платы, не пересекается с другими элементами. Все аудиоразъемы на задней панели имеют позолоченное покрытие, а также привычную цветовую окраску.
Питание, охлаждение
Для питания платы на ней предусмотрены 3 разъема: в дополнение к 24-контактному ATX (он на правой стороне платы (на фото — слева) здесь есть еще два 8-контактных EPS12V.
Схема питания процессора выполнена по схеме 14+2+1 (всего 17 фаз, 14 на VCore, 2 на VCCIO и 1 на интегрированное графическое ядро).
Каждый канал фазы имеет суперферритовый дроссель и X95410RR MOSFET от Texas Instruments на 90 А.
Управляет схемой ШИМ-контроллер ISL69269 от Renesas (ex Intersil), рассчитанный максимум на 8-12 фаз (зависит от модификации).
Хорошо известно, что инженеры Asus никогда не пользуются удвоителями фаз для управления огромным их количеством, ведь ШИМ-контроллеры в большинстве своем умеют работать с 8-ю (реже с 12) фазами. Практически на всех материнских платах среднего и топового уровней можно найти фирменный цифровой контроллер TPU, который как раз и занимается умными сборками фаз питания для ШИМ-контроллера. В частности тут имеем:
Блок VCCSA имеет свою отдельную двухфазную схему питания.

Что касается модулей оперативной памяти, то здесь реализована также двухфазная схема с еще одним фирменным «асусовским» ШИМ-контроллером Digi+.
Теперь про охлаждение.
Все потенциально сильно греющиеся элементы имеют свои собственные радиаторы.
Как мы видим, охлаждение чипсета (один радиатор) организовано отдельно от силовых преобразователей. VRM-секция имеет свои два радиатора, соединенные тепловой трубкой под прямым углом.
Радиатор VRM, идущий вдоль заднего блока портов, имеет кожух, прикрывающий тот самый блок, оснащенный подсветкой.
Как я уже упоминал ранее, M.2 слоты также имеют радиаторы: у верхнего и среднего — свои персональные радиаторы, у двух нижних — общий.
Подсветка
Программное обеспечение под Windows
Настройки BIOS
Работоспособность (и разгон)
Запускаем все в режиме по умолчанию (но при этом активизируем MCE). Затем нагружаем тестами.
Собственно, как и в тестах иных первых материнских плат на Z590, видим всю ту же проблему: при наличии мощной СВО мы получаем банальный перегрев процессора даже на частотах 4,8 ГГц, не говоря уж о более высоких достижениях. Увы, установка параметров работы вручную, особенно вольтажа на ядре приводила все к тем же зависаниям системы (вне зависимости от того, какое напряжение выставлять — стабильно работала только установка Auto). Учитывая крайне сжатые сроки, что я имел для тестирования (ждали обновления ПО и BIOS до последних дней перед анонсом 30 марта), не было физической возможности разобраться как следует с настройками, чтобы все же попытаться заставить работать процессор на частотах, хотя бы 5,0 ГГц по всем ядрам. Сами понимаете, это даже 4,7 ГГц (тот вариант, что был найден для стабильной работы) — это мало для i9-11900K (с учетом того, что с той же СВО i9-10900K прекрасно работал на 5,1 ГГц), и потому неинтересно. Разумеется, сама плата тут не при чем — виновата сырая версия BIOS. Так что, всем, кто захочет купить данную материнку, крайне рекомендую тут же обновить BIOS. Ну и,скорее всего, коллегам, которые получат данную матплату на тесты после нас, повезет больше.
Выводы
Asus ROG Maximus XIII Hero — представитель топовой серии ROG, но сравнительно компромиссный, со стоимостью в районе 40 тысяч рублей. Это весьма навороченная материнская плата с поддержкой 11-го поколения процессоров Intel, созданная для хардкорных геймеров и энтузиастов-оверклокеров.
У Asus ROG Maximus XIII Hero имеется 19 портов USB разных видов, включая 8 очень быстрых USB 3.2 Gen2, из которых два поддерживают Thunderbolt 4, а также один самый быстрый USB 3.2 Gen2×2, правда в виде внутреннего Type-C, для вывода которого еще придется поискать корпус. Плата также предоставляет 3 слота PCIe х16 (два из которых получают от процессора 16 линий PCIe, причем версии 4.0 в случае использования процессоров 11-го поколения), 1 слот PCIe x1, аж 4(!) слота M.2 (один из них подключен напрямую к процессору линиями PCIe 4.0, еще один также может подключаться к процессору, но для этого придется уменьшить количество линий PCIe для слотов PCIe x16).
В арсенале платы также есть 6 портов SATA и 8 разъемов для вентиляторов. Система питания процессора традиционно для моделей ROG очень мощная, она способна обеспечить работу любых совместимых процессоров с запасом на разгон. Плата имеет грамотную систему охлаждения каждого потенциально греющегося элемента, включая накопители в слотах M.2 (термопрокладки для охлаждения накопителей есть с обеих сторон). Сетевые возможности прекрасные: два быстрых проводных контроллера 2,5 Гбит/с и один самый современный беспроводной. Поддержка Thunderbolt 4 позволяет передавать данные на скорости 40 Гбит/с. В числе плюсов платы можно упомянуть неплохую подсветку, включая широкие возможности для подключения дополнительных RGB-устройств. Отметим и улучшенный аудиокодек Realtek ALC4082.
Разумеется, Asus ROG Maximus XIII Hero предлагает широкие возможности для любителей разгона в виде аппаратных «фишек», а также множество настроек в BIOS Setup и фирменных утилитах — лишь бы кулер справлялся.
Платы совершенно нового семейства Z590 поддерживают процессоры Intel Core 11-го поколения с повышенной производительностью на ядро/поток. Кроме того, они обеспечивают интерфейс PCIe 4.0 как для слотов M.2, так и для традиционных слотов PCIe x16 (впрочем, это актуально разве что для видеокарт AMD Radeon RX 5500 XT, где интерфейс урезан с х16 до х8).
Обязательно стоит упомянуть и бонус поставки: универсальную раздвижную подставку под тяжелые видеокарты.
В номинации «Оригинальный дизайн» плата Asus ROG Maximus XIII Hero получила награду:

В номинации «Отличная поставка» плата Asus ROG Maximus XIII Hero получила награду:

Благодарим компанию Intel Russia
и лично Марию Кибкало
за предоставленную на тестирование плату
Также благодарим компанию Gigabyte Russia
и лично Евгения Лесикова
за предоставленный Gigabyte Aorus Gen4 SSD 500G для тестового стенда
Особо благодарим компанию Super Flower
за предоставление блока питания Super Flower Leadex Platinum 2000W






















































































































